移至主內容
Main navigation
學士學位招生
大學申請入學
大學繁星推薦
大學特殊選才
四技二專甄選入學
四技二專特殊選才
暑假轉學考試
寒假轉學考試
專案招生
運動績優單獨招生
碩博士學位招生
碩士班甄試
碩士班考試
碩士在職專班
博士班
專案招生
境外生招生 International Students
外國學生申請入學 International Students Application
新型專班招生 INTENSE Program
僑生暨港澳生單招
陸生-學士班招生
陸生-轉學生招生
陸生-碩博士班招生
歷年資料 Previously information
歷年考古題
歷年簡章 Previously Enrollment Guide
導航連結
首頁
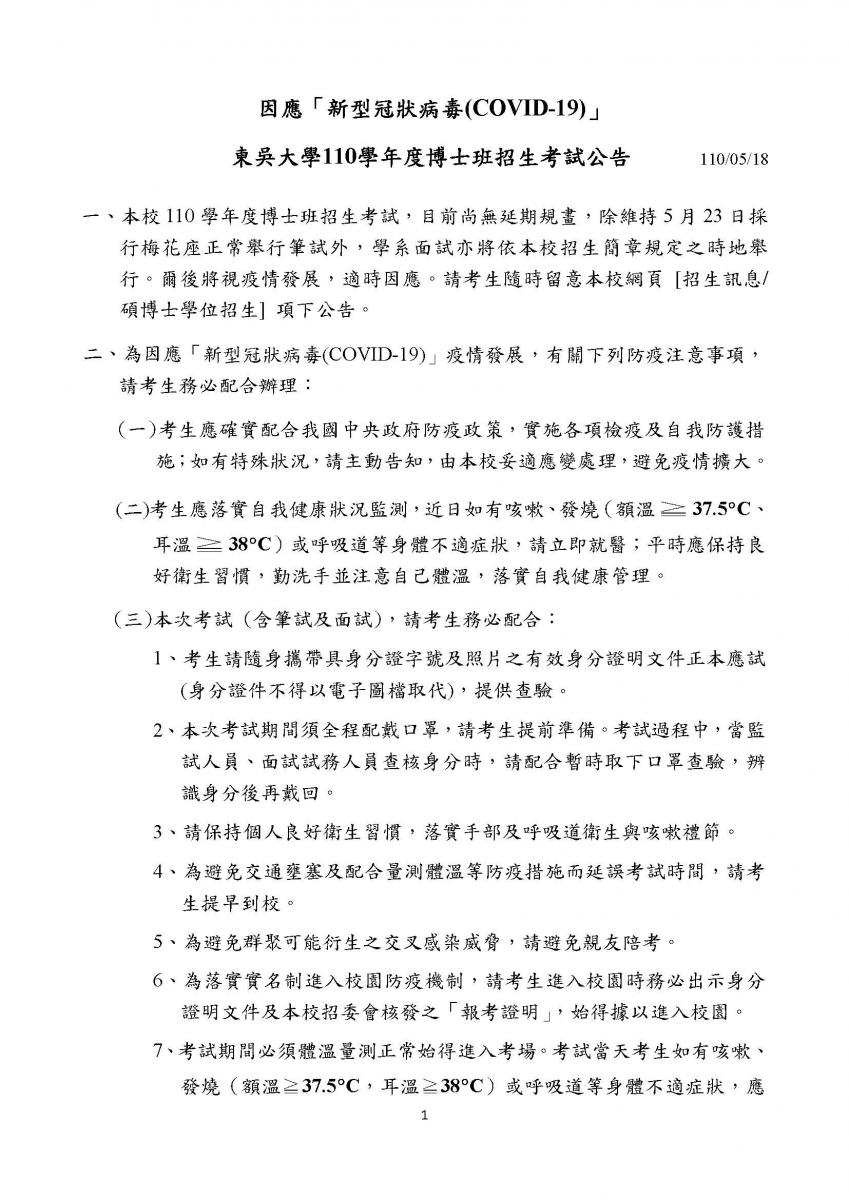
因應「新型冠狀病毒(COVID-19)」東吳大學 110學年度博士班招生考試公告
因應「新型冠狀病毒(COVID-19)」東吳大學 110學年度博士班招生考試公告