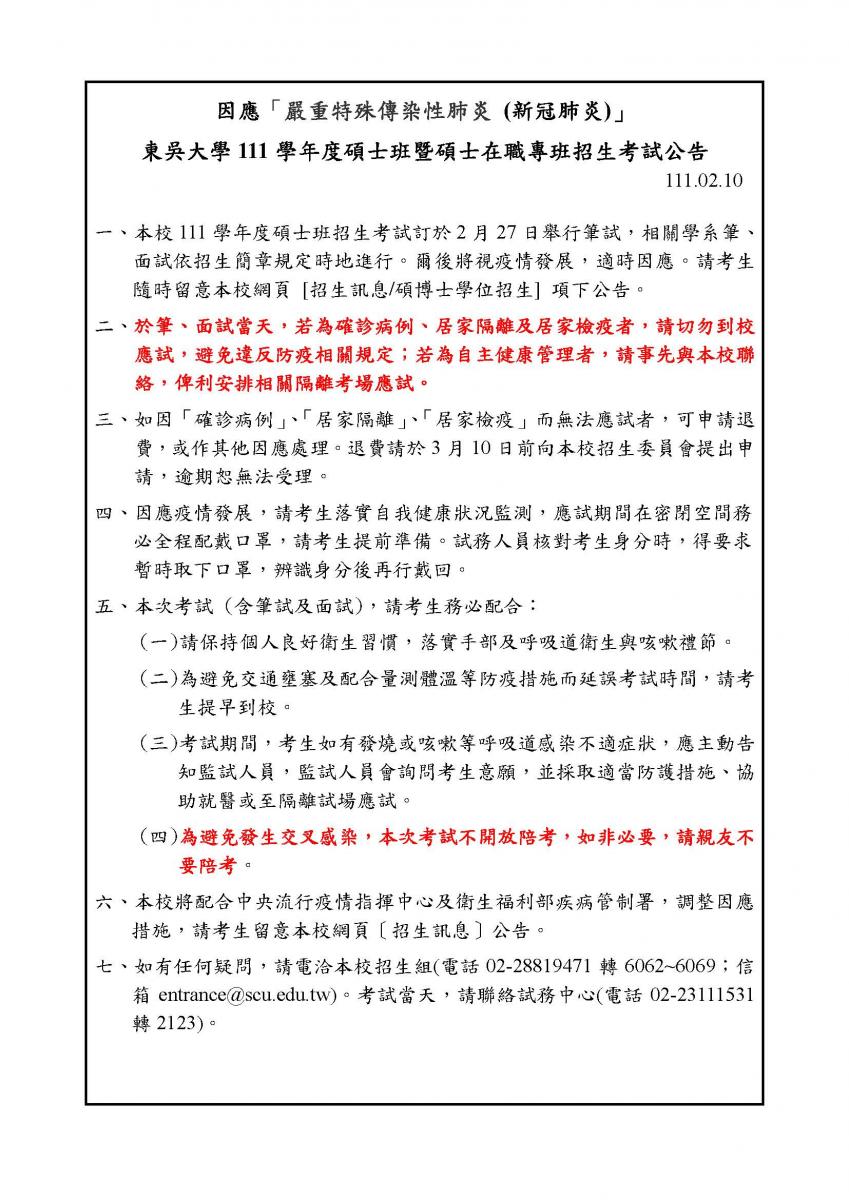
因應「嚴重特殊傳染性肺炎」東吳大學111學年度碩士班暨碩士在職專班招生考試公告

★因應疫情防控,避免群聚可能衍生之交叉感染威脅,本次考試不開放陪考,如非必要,請親友不要陪考;若因特殊緣由,亦請維持以1人陪考為限。陪考親友請下載「陪考申請書」,詳實填寫後,於2月25日中午12:00前提出申請,經本校審核通過後,於入校時出示繳回,始得進入校園。
★本次考試考生及申請陪考家長皆必須遵循本校「體溫量測站」路線進行體溫量測,體溫正常(額溫不得≧37.5∘C,耳溫不得≧38∘C)者始得進入校園。
★學校不另設置陪考休息室,並管制試場樓層,非考生請在校園開放空間停留或等候。
下載 : 陪考申請書
※為避免交通壅塞及配合量測體溫等防疫措施,請考生務必提早到校°